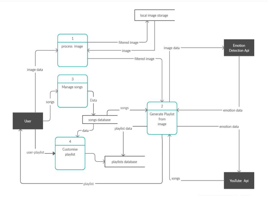
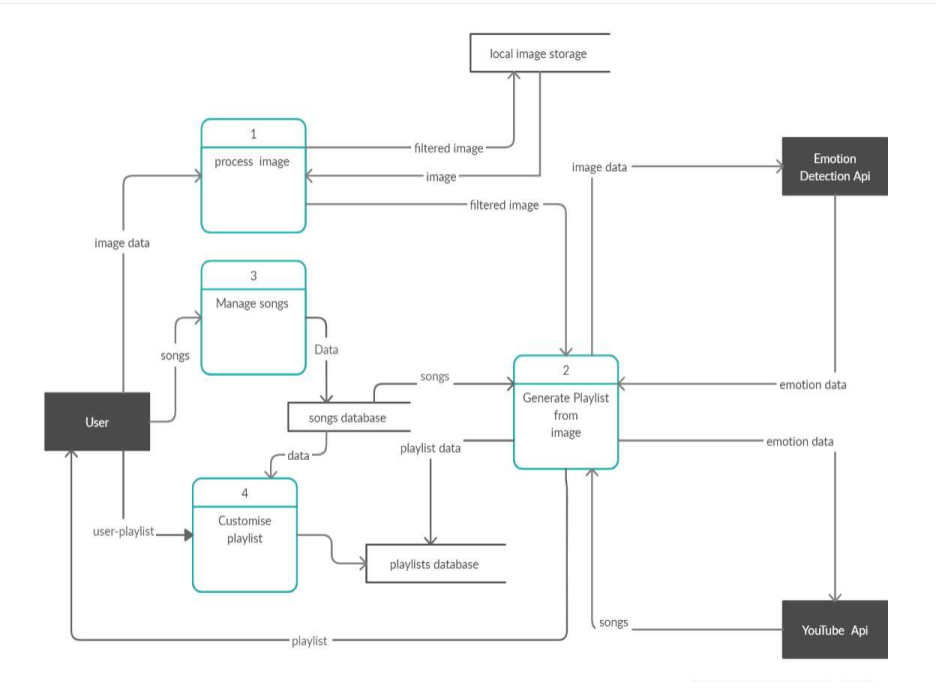
Recent studies confirm that humans respond and react to music and that music has a high impact on person’s brain activity. People tend to listen to music based on their mood and interests. This project focuses on creating a website to suggest songs for user based on their mood by capturing facial expressions. Facial expression is a form of nonverbal communication. Computer vision is an interdisciplinary field that helps convey a high-level understanding of digital images or videos to computers. In this system, computer vision components are used to determine the user’s emotion through facial expressions. Once the emotion is recognized, the system suggests a play-list for that emotion, saving a lot of time for a user over selecting and playing songs manually. Emotion-Based Music Player also keeps track of user’s details like, it sorts songs based on category and interest level, and reorganizes the play-list every time.
- User authentication: The user has to be authenticated to access this website. (Can login using Social Authentication like Google or Facebook).
- Add/Delete Songs: The website allows users to upload songs and give feedback on the song.
- Emotion Based Playlist: If the user chooses the option of emotion-based music, the user can upload their photo or capture image with device’s camera. The system will determine emotions and create playlists for the user based on emotion captured.
- Customize Playlist: The website also allows users to easily customize the playlists.
- Frontend: HTML, CSS, JS, Jquery, Bootstrap.
- Backend: Django, AWS.
- Tools/technologies: Python, OpenCV, SKLearn, Dilib, PyTorch / TenserFlow.
- Database: MySql
